
刘玉,中国人民大学应用经济学院教授、博士生导师;
邹碧莹(通讯作者),中国人民大学应用经济学院博士研究生。
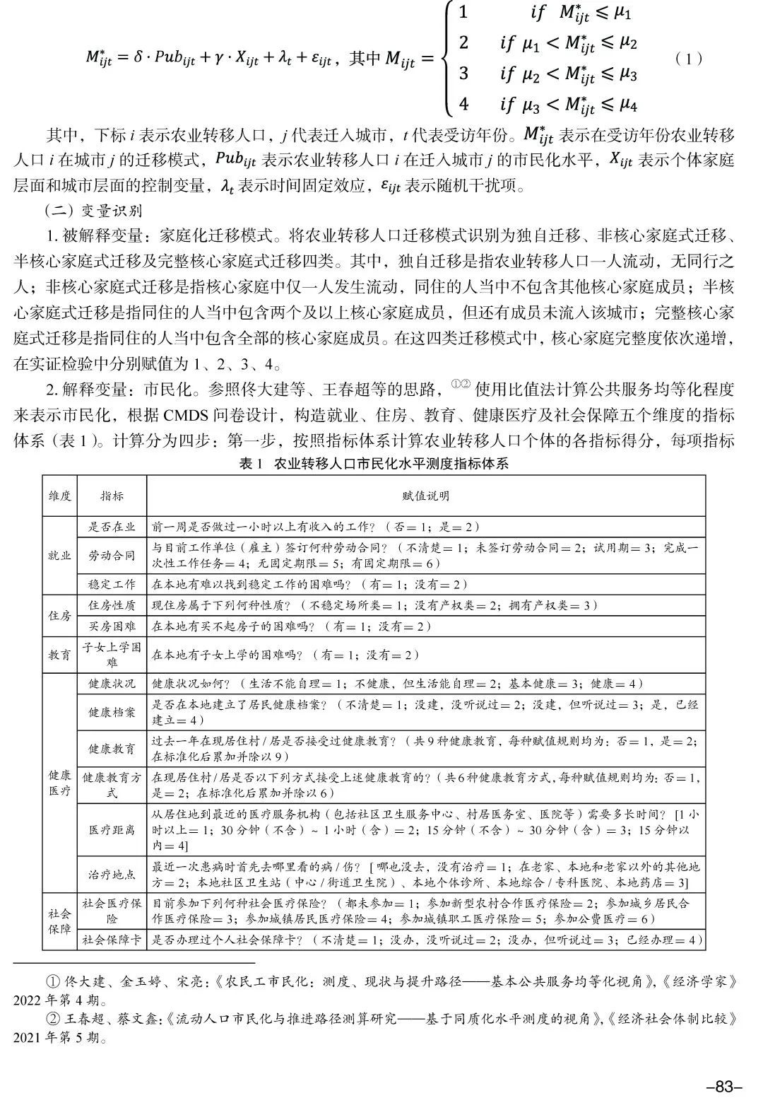
[摘 要] 提高农业转移人口家庭福祉是推进中国式现代化的必然要求。基于中国流动人口动态监测调查中户籍人口与流动人口对比数据,本文从公共服务可得性视角考察农业转移人口市民化对其家庭化迁移的影响。结果表明,市民化水平的提高能够降低独自迁移、非核心家庭式迁移、半核心家庭式迁移等非完整化迁移的概率,提高完整核心家庭式迁移的概率,影响途径为增强农业转移人口在当地的归属感。市民化对家庭化迁移完整度的促进作用在不同受教育程度群体中差异不大,但在流动时长、照顾父母便利性等方面存在显著性差异。在即期收益、长期收益及成本的综合作用下,就业、住房、医疗市民化程度对更完整迁移具有显著的正向促进作用,社会保障市民化有正向促进作用但不显著,教育市民化则对不完整迁移具有显著的正向作用。在较高生活成本下,通过先行不完整迁移获得代际流动长期效用,成为农业转移人口的一种选择。
[关键词] 农业转移人口 市民化 公共服务均等化 家庭化迁移








以上文章原载于《学术研究》2024年第12期,文章不代表《学术研究》立场。篇幅原因有所删减,未经授权不得转载。
学术研究
全国各地邮局均可订阅《学术研究》,国内邮发代号:46-64,欢迎您订阅!您也可访问 门户网站: //www.fyyjh.com,免费获取往期pdf版本。